国土交通省では、鉄道事業者と沿線地域が、沿線人口の減少・少子化やマイカーへの転移等による利用者の大幅な減少等の危機的な状況について意識を共有し、大量高速輸送機間としての鉄道の特性を評価した上で、利用者にとって利便性と持続性の高い地域公共交通を再構築を進めていくための環境を早急に整えるため、今年の2月から有識者会議を立ち上げ、検討を実施してきました。
鉄道:鉄道事業者と地域の協働による地域モビリティの刷新に関する検討会について - 国土交通省
この「鉄道事業者と地域の協働による地域モビリティの刷新に関する検討会」が本日、地方鉄道の今後の方向性についての提言書を取りまとめました。
地域の将来と利用者の視点に立ったローカル鉄道の在り方に関する提言|鉄道事業者と地域の協同による地域モビリティの刷新に関する検討会
上記提言の概要
概要は以下のとおりです。
詳細は、上記発表資料をご覧下さい。
コロナ禍前から、特に地方鉄道では沿線住民の少子化・高齢化や、高速道路やバイパスの整備等により、鉄道利用者が減少している傾向が続いていました。
これに対して、一部の地域及び事業者では、より最適な公共交通あるいはまちづくりの視点から、鉄道に対する支援を行う等の取り組みを行ってきましたし、その事例の一部は、このブログでもご紹介してきたところです。
一方で、特にJRでは、都市部や新幹線といった、収益性の高い路線で得た収益を原資に、不採算路線を維持することができるものと考えられていたことから、特にJR各社の地方路線では、ここで輸送改善に繋げるための沿線自治体の投資は一時的に見られたものの、基本的に「所与のネットワーク」として考えられていた節があるように思えました。
(この点は、大手民鉄の地方不採算路線についても、同様の構図が見られるケースもあるかと思われます。)
しかし、新型コロナウイルス感染症の影響で利用者が激減し、アフターコロナにおいても利用者数が戻ることが見通せないことから、これまでのように、たとえJR各社においても、収益部門の内部補助により不採算路線も維持するというこれまでの構造が維持できなくなったことから、その見直しを沿線自治体に対して求めるようになってきました。
一方沿線自治体では、これまで所与のネットワークとして捉えてきた路線が、不採算であるが故に突然見直しの議論を持ちかけられることになったことから、特に利用が少なく、客観的に廃止が妥当と思える地域の路線であっても、事業者側からの見直しの議論のテーブル自体につかない姿勢も見られれるようになり、事業者側が苦境をいくら訴えようとも、自治体側が理解を示さないケースも多く見られるようになりました。
そんな状況で、では鉄道事業者と沿線地域との間で、どのようにすれば円滑な議論が進むのか、そもそも鉄道を公共的に維持するのが妥当な水準とはどの程度なものなのか、といったことを検討したのが、今回の提言となるかと考えられます。
今回の提言の内容は、上記概要及び国土交通省のリンク先に資料が掲載されています。
まずこれらを一通り読んでいただくことをお薦めします。
報道等では、とかく「輸送密度1,000人未満」というのが目立ちますが、資料をよく読むと、以下のような分類が設けられていることが分かります。
上記引用の繰り返しにもなりますが、大事なところですので、改めて記しておきます。
つまり、輸送密度1000人未満の線区が自動的に廃止になるかというと、そういうわけではなく、まずは沿線自治体が中心となって事業者等との協議を行っていくことが原則となっています。
その上で、利用が少ないにもかかわらず、沿線自治体と事業者で協議会等を設けるに至らない場合にようやく、国が協議会を設置する、という仕組みを新たに設けることが提言に盛り込まれた、といえるでしょう。
改めて記しますが、今回の提言は「輸送密度1,000人未満はバスに転換」ということを自動的に定めたものではありません。
この点は、「国鉄の経営危機を回避するための緊急的措置として、一定の輸送密度を上回っているか下回っているかで画一的に判断したような方法とは一線を画すべき」(提言書P33)と、提言書でも記されていますので、十分理解する必要があります。
とはいえ、国が協議会を設置できる水準が示されたことから、これ以下の水準の線区では、現状の鉄道路線に対する見直しを協議するための行動を起こさないといけない、と自治体・鉄道事業者ともに認識できるようになる、という点では、提言で一定の水準を示す意義はあるのかな、と感じています。
提言書は本文が約40ページとなっていますので、是非とも全文通して読んでいただけると、地方鉄道に対する認識を再確認できるのではないか、と思います。
その中で、「自分事(ごと)」という表現に個人的には着目しました。
まさにこの「自分事」の欠如が、これまで危機感を抱かせることなく、国鉄分割民営化から30年以上経って問題が噴出してきた原因なのではないか、と思いました。
沿線自治体も鉄道事業者も、そしてこれを読んでいる私も含めた利用者やファン、そして地域のマスコミも含めた関係者すべてが鉄道路線の厳しい状況を「自分事」として捉え、そしてどのようなあるべき姿を構築するのがよいのか、色々知恵を出し合って、様々な方向性が採られることを願いたいな、と思います。
勿論そこには、一部の路線の廃止もあり得るでしょうが、それはより良いモビリティを考えた結論と理解するのも、沿線外の住民の役割の一つなのかな、とも感じたりしました。
【関連ニュースサイト】
地方鉄道“JR輸送密度1000人未満区間バス転換含め協議を” | NHK
▲今回の提言を受けた各地の沿線利用者、首長の意見や、「輸送密度」についての解説等、まとまった記事となっていますので、こちらも併せてご覧下さい。
利用者1000人未満のローカル線のあり方を提言、国交省の有識者検討会 - 鉄道コム
ローカル鉄道「特定線区」の全詳細。地域モビリティ検討会『提言』を読み解く | タビリス
【関連ブログ】
乗って残そう、レベルではない話でして。 | ファゴット吹きの日記 - 楽天ブログ
↓↓鉄道系ブログ・ニュースポータルサイト「鉄道コム」はこちらをクリック↓↓

鉄道:鉄道事業者と地域の協働による地域モビリティの刷新に関する検討会について - 国土交通省
この「鉄道事業者と地域の協働による地域モビリティの刷新に関する検討会」が本日、地方鉄道の今後の方向性についての提言書を取りまとめました。
地域の将来と利用者の視点に立ったローカル鉄道の在り方に関する提言|鉄道事業者と地域の協同による地域モビリティの刷新に関する検討会
上記提言の概要
概要は以下のとおりです。
【状況の変化】
・ 国鉄改革時、JR旅客各社においては、都市部路線や新幹線、関連事業の収益により、国鉄改革時の経営環境を前提とすれば、不採算路線を含めた鉄道ネットワークを維持していくことが可能と考えられた。
・国鉄改革から35年が経過し、コロナ以前から、人口減少やマイカーへの転移等に伴う利用客の大幅な減少により、大量輸送機関としての鉄道の特性が十分に発揮できない状況。
・ 減便や投資抑制等により公共交通としての利便性が大きく低下し、更なる利用者の逸走を招くという負のスパイラルに。
・アフターコロナにおいてもコロナ以前の利用者数まで回復することが見通せず、事業構造の変化が必要。
【今後の方向性】
・JR各社は、大臣指針を遵守し、「国鉄改革の実施後の輸送需要の動向その他の新たな事情の変化を踏まえて現に営業する路線の適切な維持に努める」ことが前提。
特に特急・貨物列車の走行線区等、我が国の基幹的な鉄道ネットワークを形成する線区については、引き続きJR各社による維持を強く期待。
・利用者が大幅に減少し、危機的状況にある線区については、鉄道事業者と沿線自治体は相互に協働して、地域住民の移動手段の確保や観光振興等の観点から、鉄道の地域における役割や公共政策的意義を再確認した上で、必要な対策に取り組むことが急務。
・・・守るものは鉄道そのものではなく、地域の足であるとの認識のもと、廃止ありき、存続ありきという前提を置かずに協議
・国は、より厳しい状況にあり、広域的調整が必要な線区については、鉄道事業者・沿線自治体間の協議が円滑に進むよう、新たな協議の場を設置(⇒次項【線区の分類、協議入りの基準に係る基本的な考え方】参照)
・鉄道を維持する場合は、運賃・経費の適正化を行いつつ、必要な投資を行って鉄道の徹底的な活用と競争力の回復に努め、BRTやバスへ転換する場合には、鉄道と同等又はそれ以上の利便性と持続可能性を確保するなど、人口減少時代に相応しい、コンパクトでしなやかな地域公共交通に再構築。
・関係者間の合意に基づき、JR各社はその実現に最大限協力。自治体も必要な関与を強め、国も頑張る地域を支援。
【線区の分類、協議入りの基準に係る基本的な考え方】
・我が国の基幹的な鉄道ネットワークを形成する線区(特急列車、貨物列車が走行等)については、引き続きJR各社による維持を強く期待。沿線自治体及びJRが協力して、協議会の開催等により線区の活性化に取り組む
・危機的な状況のローカル線区については、沿線自治体(特に都道府県)が中心となり、法定協議会等を設け、利用者や地域戦略の視点に立ち、将来に向けた地域モビリティのあり方について関係者と検討を進めていくことが基本原則。国は、協議会の円滑な立ち上げ及び進行に積極的に協力
・ただし、「基本原則」がうまく機能しない地域(線区)において、以下の(1)及び(2)の要件を満たす線区については、鉄道事業者又は自治体の要請を受け、国が特定線区再構築協議会(仮称)を設置し、廃止ありき、存続ありきという前提を置かずに協議
(1)利用者の著しい減少等を背景に、利便性及び持続可能性が損なわれており、対策を講じることが必要(JR各社のローカル線区については輸送密度が1000人未満、かつピーク時の1時間当たり輸送人員500人未満を一つの目安としつつ、より厳しい状況にある線区から優先順位を付けながら総合的に判断)と認められること
(2)複数の経済圏・生活圏に跨る等の事情から、関係者の合意形成にあたって広域的な調整が必要(関係自治体及び鉄道事業者の意見を聞いて総合的に判断)と認められること
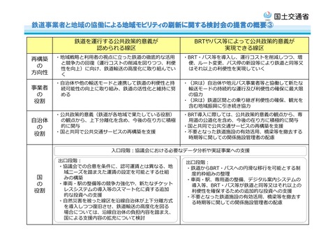
【「鉄道を運行する公共的意義が認められる線区」「BRTやバス等によって公共政策的意義が実現できる線区」での事業者、自治体、国の役割】
画像はいずれも上記「概要版」(https://www.mlit.go.jp/tetudo/content/001492228.pdf)より引用
詳細は、上記発表資料をご覧下さい。
コロナ禍前から、特に地方鉄道では沿線住民の少子化・高齢化や、高速道路やバイパスの整備等により、鉄道利用者が減少している傾向が続いていました。
これに対して、一部の地域及び事業者では、より最適な公共交通あるいはまちづくりの視点から、鉄道に対する支援を行う等の取り組みを行ってきましたし、その事例の一部は、このブログでもご紹介してきたところです。
一方で、特にJRでは、都市部や新幹線といった、収益性の高い路線で得た収益を原資に、不採算路線を維持することができるものと考えられていたことから、特にJR各社の地方路線では、ここで輸送改善に繋げるための沿線自治体の投資は一時的に見られたものの、基本的に「所与のネットワーク」として考えられていた節があるように思えました。
(この点は、大手民鉄の地方不採算路線についても、同様の構図が見られるケースもあるかと思われます。)
しかし、新型コロナウイルス感染症の影響で利用者が激減し、アフターコロナにおいても利用者数が戻ることが見通せないことから、これまでのように、たとえJR各社においても、収益部門の内部補助により不採算路線も維持するというこれまでの構造が維持できなくなったことから、その見直しを沿線自治体に対して求めるようになってきました。
一方沿線自治体では、これまで所与のネットワークとして捉えてきた路線が、不採算であるが故に突然見直しの議論を持ちかけられることになったことから、特に利用が少なく、客観的に廃止が妥当と思える地域の路線であっても、事業者側からの見直しの議論のテーブル自体につかない姿勢も見られれるようになり、事業者側が苦境をいくら訴えようとも、自治体側が理解を示さないケースも多く見られるようになりました。
そんな状況で、では鉄道事業者と沿線地域との間で、どのようにすれば円滑な議論が進むのか、そもそも鉄道を公共的に維持するのが妥当な水準とはどの程度なものなのか、といったことを検討したのが、今回の提言となるかと考えられます。
今回の提言の内容は、上記概要及び国土交通省のリンク先に資料が掲載されています。
まずこれらを一通り読んでいただくことをお薦めします。
報道等では、とかく「輸送密度1,000人未満」というのが目立ちますが、資料をよく読むと、以下のような分類が設けられていることが分かります。
上記引用の繰り返しにもなりますが、大事なところですので、改めて記しておきます。
・特急列車や貨物列車が走行する線区
⇒JR各社による維持が期待。但し沿線自治体もJRと協力し、線区の活性化に取り組む
・危機的なローカル線
⇒沿線自治体が中心となり法定協議会をも設け、地域のモビリティのあり方について検討を進めるのが「基本原則」
・上記の「基本原則」が上手く機能しない線区
⇒下記の要件を満たす線区については、鉄道事業者又は自治体の要請を受け、国が協議会を設置
(1)利便性及び持続可能性が損なわれていて、対策を講じることが必要と認められる
・・・JR各社では輸送密度1000人未満、ピーク時1時間の輸送人員500人未満が目安
(2)複数の経済圏等にまたがる等の事情から、合意形成にあたって広域的な調整が必要
つまり、輸送密度1000人未満の線区が自動的に廃止になるかというと、そういうわけではなく、まずは沿線自治体が中心となって事業者等との協議を行っていくことが原則となっています。
その上で、利用が少ないにもかかわらず、沿線自治体と事業者で協議会等を設けるに至らない場合にようやく、国が協議会を設置する、という仕組みを新たに設けることが提言に盛り込まれた、といえるでしょう。
▲紀勢本線(きのくに線)日置川橋梁を通過する特急「くろしお」289系。
このきのくに線・白浜〜新宮間の輸送密度は2019年度で1,085人、2020年度は608人でした。
(参考)
阪和線の沿線から : 【JR西日本】輸送密度2000人/日未満の線区を対象に収支状況の開示を発表。紀勢線・白浜〜新宮(輸送密度1085人/日)も対象に
一方で、この「くろしお」のように、特急列車が拠点都市(県庁所在地「和歌山」と拠点都市「新宮」)を連絡していることから、引き続きJRによる維持が期待されますが、一方で沿線自治体も協議会の開催による線区の活性化に取り組むべき旨が、提言書には記されています。
今後、沿線でどのような協議・活性化策が示されるのか、注目していく必要があります。
改めて記しますが、今回の提言は「輸送密度1,000人未満はバスに転換」ということを自動的に定めたものではありません。
この点は、「国鉄の経営危機を回避するための緊急的措置として、一定の輸送密度を上回っているか下回っているかで画一的に判断したような方法とは一線を画すべき」(提言書P33)と、提言書でも記されていますので、十分理解する必要があります。
とはいえ、国が協議会を設置できる水準が示されたことから、これ以下の水準の線区では、現状の鉄道路線に対する見直しを協議するための行動を起こさないといけない、と自治体・鉄道事業者ともに認識できるようになる、という点では、提言で一定の水準を示す意義はあるのかな、と感じています。
提言書は本文が約40ページとなっていますので、是非とも全文通して読んでいただけると、地方鉄道に対する認識を再確認できるのではないか、と思います。
その中で、「自分事(ごと)」という表現に個人的には着目しました。
まさにこの「自分事」の欠如が、これまで危機感を抱かせることなく、国鉄分割民営化から30年以上経って問題が噴出してきた原因なのではないか、と思いました。
沿線自治体も鉄道事業者も、そしてこれを読んでいる私も含めた利用者やファン、そして地域のマスコミも含めた関係者すべてが鉄道路線の厳しい状況を「自分事」として捉え、そしてどのようなあるべき姿を構築するのがよいのか、色々知恵を出し合って、様々な方向性が採られることを願いたいな、と思います。
勿論そこには、一部の路線の廃止もあり得るでしょうが、それはより良いモビリティを考えた結論と理解するのも、沿線外の住民の役割の一つなのかな、とも感じたりしました。
【関連ニュースサイト】
地方鉄道“JR輸送密度1000人未満区間バス転換含め協議を” | NHK
▲今回の提言を受けた各地の沿線利用者、首長の意見や、「輸送密度」についての解説等、まとまった記事となっていますので、こちらも併せてご覧下さい。
利用者1000人未満のローカル線のあり方を提言、国交省の有識者検討会 - 鉄道コム
ローカル鉄道「特定線区」の全詳細。地域モビリティ検討会『提言』を読み解く | タビリス
【関連ブログ】
乗って残そう、レベルではない話でして。 | ファゴット吹きの日記 - 楽天ブログ
↓↓鉄道系ブログ・ニュースポータルサイト「鉄道コム」はこちらをクリック↓↓












